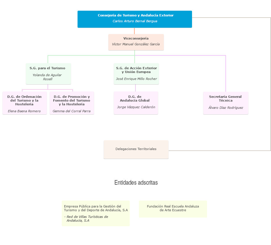
Organigrama de la Consejería de Turismo y Andalucía Exterior