Andalucía por el futuro de Europa
Conferencia sobre el Futuro de Europa
La iniciativa Andalucía por el futuro de Europa, liderada por la Junta de Andalucía, con la colaboración de la Red de Información Europea de Andalucía, se llevó a cabo con el objetivo de impulsar la participación de la sociedad andaluza en la Conferencia sobre el Futuro de Europa, impulsada por las instituciones de la Unión Europea.

La Conferencia sobre el Futuro de Europa
La Conferencia sobre el Futuro de Europa, impulsada por el Parlamento Europeo, el Consejo y la Comisión, fue un ejercicio inédito de democracia participativa que permitió a la ciudadanía europea debatir y proponer ideas sobre el futuro de la Unión.
Desarrollo:
- 16 de julio de 2019: en su discurso de investidura ante el Parlamento Europeo, la presidenta de la Comisión Europea, Ursula von der Leyen, anunció la puesta en marcha de la Conferencia sobre el Futuro de Europa con el objetivo de otorgar a la ciudadanía un papel principal y activo en la construcción del futuro de la Unión, permitiéndole expresar sus preocupaciones, esperanzas y expectativas.
- El 10 de marzo de 2021: se firmó la Declaración conjunta relativa a la Conferencia sobre el Futuro de Europa, iniciando un espacio de debate con los ciudadanos para abordar los desafíos y las prioridades de Europa.
- El 19 de abril de 2021: se activó la plataforma digital de la Conferencia sobre el Futuro de Europa, disponible en 24 lenguas, que es el medio para participar en la Conferencia para compartir puntos de vista sobre cualquier tema que se considere de importancia para el futuro de la UE.
- 9 de mayo de 2021: coincidiendo con el Día de Europa, se celebró el acto inaugural de la Conferencia sobre el Futuro de Europa en el Parlamento Europeo en Estrasburgo.
El Consejo, el Parlamento Europeo y la Comisión Europea se comprometieron a escuchar activamente a la ciudadanía europea y a dar seguimiento, en el marco de sus respectivas competencias, a las recomendaciones que emanaron de la Conferencia, con el fin de reforzar la legitimidad democrática y estrechar el vínculo entre la Unión y sus ciudadanos.
La Conferencia sobre el Futuro de Europa fue un ejercicio democrático que dio lugar a 49 propuestas y más de 300 medidas concretas en ámbitos clave como el clima, la digitalización o la migración. En respuesta, el Parlamento Europeo debate iniciativas legislativas vinculadas a dichas propuestas y ha planteado reformas de los Tratados ante la necesidad de cambios estructurales. El proceso implicó a las principales instituciones de la UE, representantes políticos y ciudadanía, con el compromiso firme del Parlamento de traducir sus resultados en acciones concretas.
El Parlamento Europeo puso a disposición de la ciudadanía una plataforma destinada a facilitar el seguimiento de la implementación de estas medidas:
- Seguimiento de la Conferencia sobre el Futuro de Europa
- Futuro de Europa: de ideas ciudadanas a políticas de la UE
- Informe de actividad sobre el trabajo de la Delegación del Parlamento Europeo en la Conferencia sobre el Futuro de Europa (PDF 1.43 MB)
- Conferencia sobre el Futuro de Europa en síntesis
Andalucía por el futuro de Europa
La iniciativa Andalucía por el Futuro de Europa se creó con el objetivo de acercar el debate europeo a la sociedad andaluza, fomentar su participación en la Conferencia sobre el Futuro de Europa a través de la Red de Información Europea, impulsar una consulta pública con el apoyo del Centro de Estudios Andaluces y abordar los temas propuestos desde una perspectiva andaluza. Asimismo, buscó elaborar conclusiones claras y bien fundamentadas para influir en las decisiones europeas y presentar un dossier con la contribución de Andalucía al debate.
- 9 de mayo de 2021: el Consejo de Gobierno de la Junta de Andalucía, con ocasión, del día de Europa, lanzó el debate Andalucía por el Futuro de Europa con el que proponía a todos los andaluces que contribuyesen directamente a seguir construyendo Europa desde y por los ciudadanos.
- 21 de junio de 2021: lanzamiento de la iniciativa Andalucía por el Futuro de Europa e inicio de la Consulta Ciudadana. La jornada inaugural se celebró en el Palacio de Congresos de Granada.
Esta actividad, impulsada por la Junta de Andalucía y con la participación de la Red de Información Europea de Andalucía, contó con la presencia de representantes de las instituciones europeas, del Gobierno y expertos en materias relacionadas con la Unión Europea. - 15 de diciembre de 2022: acto de presentación de las conclusiones de la iniciativa Andalucía por el futuro de Europa, en el Palacio de San Telmo, en Sevilla.
La iniciativa “Andalucía por el Futuro de Europa” se fundó sobre tres pilares:
- Una consulta ciudadana en línea con casi 1.000 participantes, impulsada junto a con la colaboración al del Centro de Estudios Andaluces.
- Un análisis académico por parte de expertos andaluces sobre los retos europeos desde la perspectiva regional.
- Más de 60 actividades organizadas por la Red de Información Europea de Andalucía, con la participación de más de 5.000 personas.
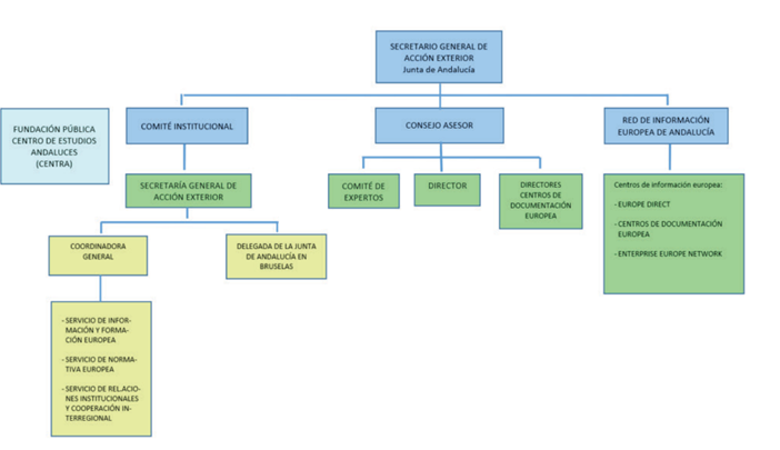
Con el fin de alcanzar sus objetivos, la iniciativa contó con una estructura organizativa compuesta por:
- Comité de Coordinación, presidido por el Secretario General de Acción Exterior, José Enrique Millo.
- Comité Institucional, con la participación de la representación de la Junta de Andalucía en Bruselas y diversos servicios de la Secretaría General.
- Consejo Asesor, dirigido por el catedrático Diego Liñán y conformado por expertos y centros universitarios.
- Los centros de la Red de Información Europea y la Fundación Centro de Estudios Andaluces.
Consulta ciudadana “Andalucía en el Futuro de Europa”
Andalucía se distinguió como la única comunidad autónoma en el ámbito nacional que articuló su participación en la Conferencia sobre el Futuro de Europa en torno a una consulta ciudadana. Este instrumento, de uso frecuente en el contexto europeo para promover una ciudadanía activa y participativa, permitió identificar las principales preocupaciones y prioridades de la sociedad andaluza ante los grandes retos que afronta la Unión Europea.
La consulta estuvo activa durante el periodo del 21 de junio hasta el 3 de diciembre de 2022 en la página de la Fundación Centro de Estudios Andaluces y se distribuyó por todos los canales digitales de la Junta de Andalucía. Participaron 905 ciudadanos.
Actividades realizadas por los Centros de la Red de Información Europea de Andalucía
La implicación de la Red de Información Europea de Andalucía fue determinante en el desarrollo de la iniciativa “Andalucía por el Futuro de Europa”. Sus centros no solo compartieron recursos y coordinaron actividades conjuntas, sino que desempeñaron un papel clave como canal directo entre la ciudadanía andaluza y el proyecto europeo. A lo largo del proceso participativo de la Conferencia sobre el Futuro de Europa, impulsaron más de 60 actividades en todo el territorio andaluz, facilitando espacios de diálogo donde la sociedad pudo reflexionar y aportar propuestas sobre los principales retos de Europa y su impacto en Andalucía. Entre los temas tratados destacaron el cambio climático, la salud, la economía y el empleo, la transformación digital, la democracia, los derechos fundamentales, la acción exterior de la UE, las migraciones, y la educación, la cultura y la juventud.
Decálogo de los principales mensajes de “Andalucía por el Futuro de Europa”
Los principales resultados de la iniciativa Andalucía por el Futuro de Europa fueron recogidos en un Decálogo de diez propuestas para el futuro de Europa en clave andaluza. Este decálogo sintetizó las aportaciones más relevantes de la ciudadanía andaluza, atendiendo a los desafíos específicos de la Comunidad Autónoma por su contexto geográfico, social y económico, reflejando así la posición de Andalucía ante el proceso de construcción europea.
El objetivo de este decálogo fue sistematizar las aportaciones de Andalucía en diez propuestas concretas, con medidas dirigidas a las instituciones de la Unión, enmarcadas en las áreas clave abordadas por la Conferencia: medio ambiente, salud, economía y empleo, proyección exterior de la UE, derechos y seguridad, transformación digital, democracia, migración y educación, cultura y juventud. Además, este Decálogo se puso a disposición de toda la ciudadanía andaluza, que no solo fue destinataria del proceso, sino también parte activa e integral del mismo.
El 10 de octubre de 2022, durante su visita a Bruselas, el presidente de la Junta de Andalucía, Juan Manuel Moreno, presentó este documento a representantes delas instituciones europeas como Roberta Metsola, presidenta del Parlamento Europeo; Vasco Alves Cordeiro, anterior presidente del Comité Europeo de las Regiones; Apostolos Tzitzikostas, vicepresidente de dicho Comité; y Olgierd Geblewicz, presidente del Grupo PPE en el Comité de las Regiones.
Todas las conclusiones de esta iniciativa y las jornadas grabadas se pueden consultar a través de estos enlaces:
- La Posición de Andalucía en el Futuro de Europa - Informe Final (PDF 12,9 MB)
- La Posición de Andalucía en el Futuro de Europa - Decálogo de Propuestas (PDF 729 KB)
- Vídeo de la Jornada “Andalucía por el futuro de Europa”
- Vídeos de la Jornada “La posición de Andalucía en la Conferencia sobre el Futuro de Europa”
La consejería