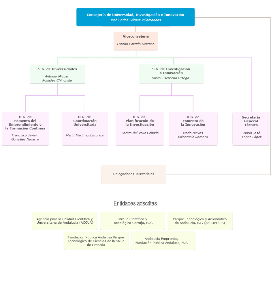
Organigrama de la Consejería de Universidad, Investigación e Innovación