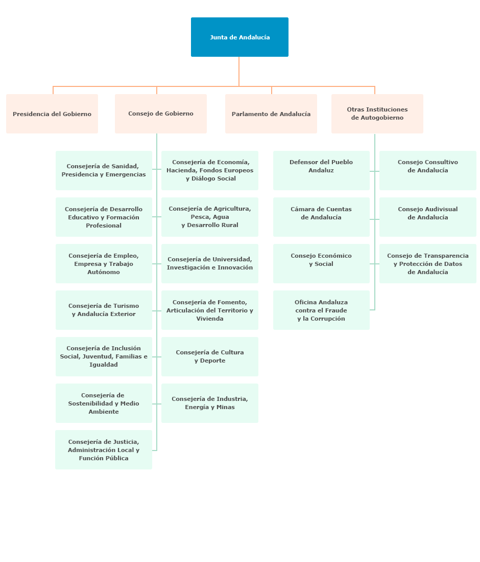
Organigrama general de la Junta de Andalucía

Gráfico del Organigrama de la Junta de AndalucíaJunta de Andalucía Presidente Consejo de Gobierno Parlamento de Andalucía Otras instituciones de autogobierno Sanidad, Presidencia y Emergencias Economía, Hacienda, Fondos Europeos y Diálogo Social Desarrollo Educativo y Formación Profesional Agricultura, Pesca, Agua y Desarrollo Rural Empleo, Empresa y Trabajo Autónomo Universidad, Investigación e Innovación Turismo y Andalucía Exterior Fomento, Articulación del Territorio y Vivienda Inclusión Social, Juventud, Familias e Igualdad Cultura y Deporte Sostenibilidad y Medio Ambiente Industria, Energía y Minas Justicia, Administración Local y Función Pública Defensor del Pueblo Andaluz Consejo Consultivo de Andalucía Cámara de Cuentas de Andalucía Consejo Audiovisual de Andalucía Consejo Económico y Social Consejo de Transparencia y Protección de Datos Oficina Andaluza contra el Fraude y la Corrupción
Frecuencia de actualización: Cuando se produzcan cambios.
Fecha de actualización