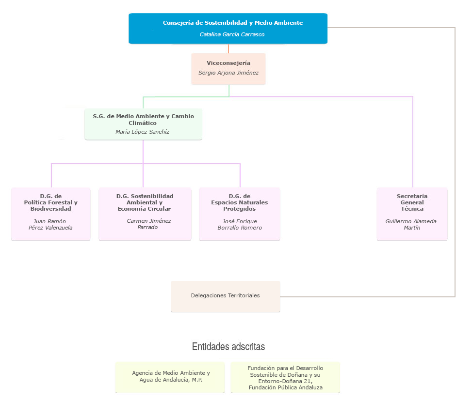
Organigrama de la Consejería de Sostenibilidad y Medio Ambiente