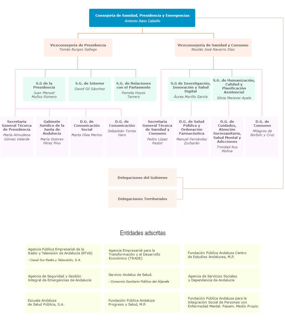
Organigrama de la Consejería de Sanidad, Presidencia y Emergencias