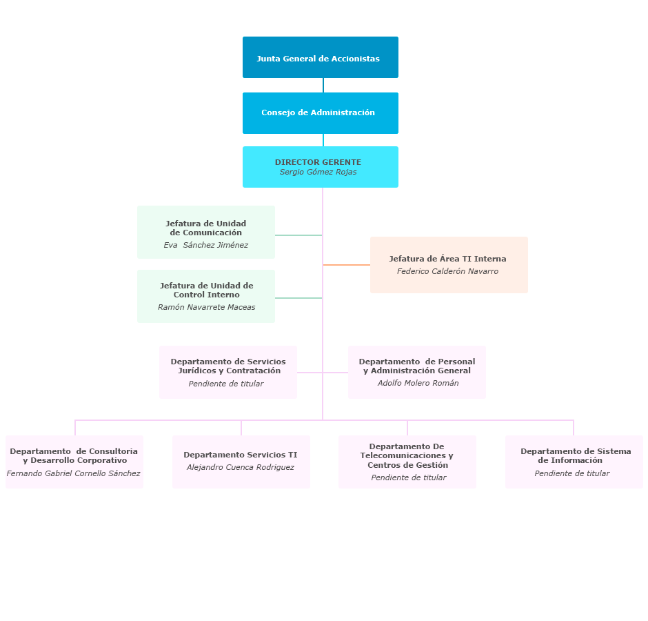
Organigrama de la Sociedad Andaluza para el Desarrollo de las Telecomunicaciones, S.A.M.P. (SANDETEL)