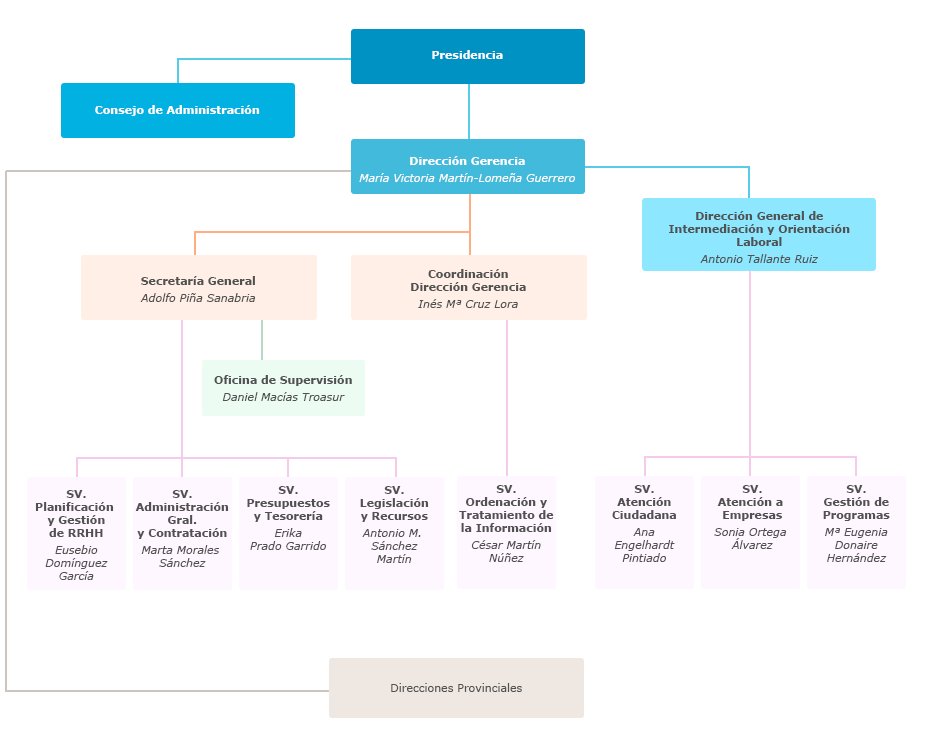
Organigrama del Servicio Andaluz de Empleo