Pasar al contenido principal
Junta de Andalucía
Inicio
Buscar
Patronato de la Alhambra y Generalife
  • Temas
    Temas
    • El Patronato
    • Conocer la Alhambra
    • Visitar la Alhambra
    • Qué hacer en la Alhambra
    • Investigación
    • Programas educativos
    • Monumentos andalusíes
  • La agencia
    La agencia
    Rodrigo Ruiz-Jiménez Carrera Rodrigo Ruiz-Jiménez Carrera
    • Titular
    • Organigrama
    • Transparencia
    • Órganos
      • Pleno del Patronato
      • Comisión Permanente
      • Dirección
      • Comisión técnica
    • Entidades y organismos adscritos
      • Fundación Pública Andaluza Rodríguez Acosta
  • Servicios
    Servicios
    • Catálogo de procedimientos y servicios
    • Canales de presentación
      • Oficinas de asistencia en materia de registros
      • Presentación electrónica general
    • Localizador geográfico de centros
    • Información y seguimiento
      • Solicitud de información al Patronato
    • Ofertas de empleo público
    • Licitaciones y contratos
    • Servicios de información
      • Normativa
      • Participación
      • Catálogo de publicaciones
    Directo a
    • Audioguía interactiva
    • Las visitas de la Alhambra
    • Compra de entradas para visitar la Alhambra
    • Acceso a servicios especiales
  • Buscar
    Buscar

recomendador solapa responsive

  1. Inicio

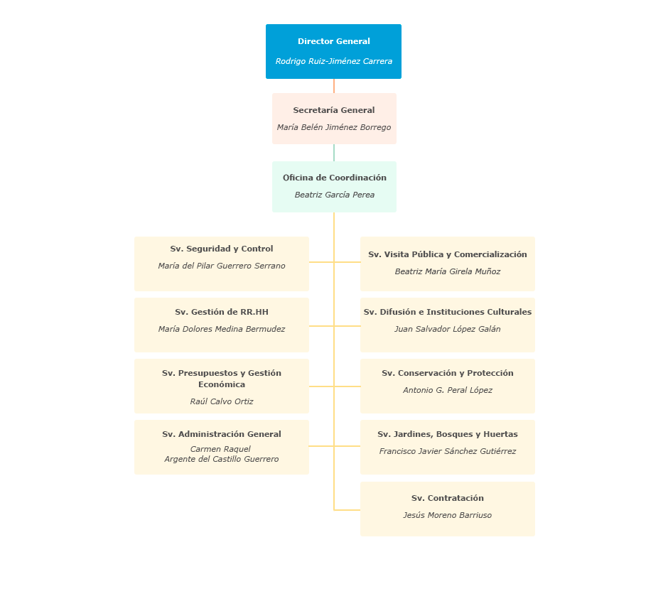
Organigrama del Patronato de la Alhambra y Generalife

Organigrama del Patronato de la Alhambra y GeneralifeDirección
Archivo
Descarga del organigrama (pdf)
Fecha de actualización
13/11/2025
Junta de Andalucía
Agenda 2030

Andalucía con Ucrania

  • Accesibilidad
  • Aviso legal
  • Canal de denuncias interno
  • Política de cookies
  • Protección de datos

Disitintivo ENS certificacion media RD311/2022