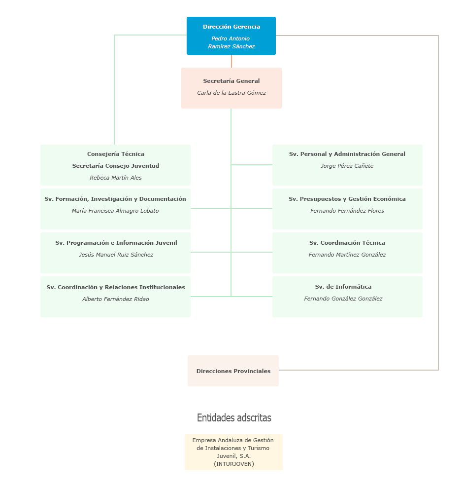
Organigrama del Instituto Andaluz de la Juventud