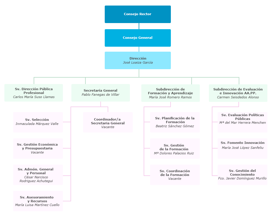
Organigrama del Instituto Andaluz de Administración Pública