Pasar al contenido principal
Junta de Andalucía
Inicio
Buscar
Fundación Real Escuela Andaluza de Arte Ecuestre
  • Temas
    Temas
    • Sobre la Fundación
    • Programación
    • Formación
    • Clínica Veterinaria
    • Exhibiciones privadas
    • Caballos y jinetes
  • La fundación
    La fundación
    Rafael Olvera Porcel
    • Titular
    • Organigrama
    • Transparencia
    • Órganos
      • Patronato
      • Comité Ejecutivo
      • Dirección Gerencia
  • Servicios
    Servicios
    • Ofertas de empleo
    • Licitaciones y contratos
    • Servicios de información
      • Normativa
      • Catálogo de publicaciones
    Directo a
    • Perfiles de contratante
  • Buscar
    Buscar

recomendador solapa responsive

  1. Inicio

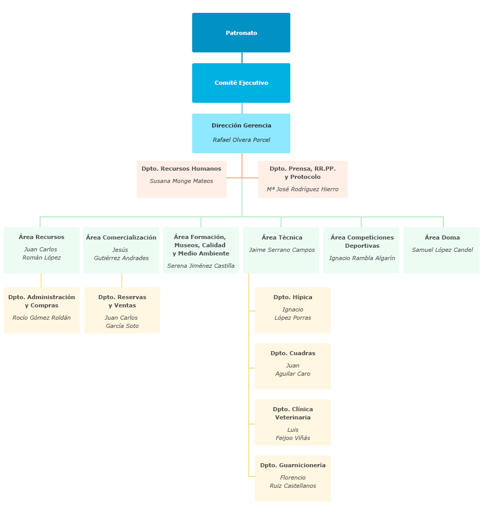
Organigrama de la Fundación Real Escuela Andaluza de Arte Ecuestre

Organigrama de la Fundación Real Escuela Andaluza de Arte EcuestrePatronato Comité Ejecutivo Dirección Gerencia
Archivo
Descarga del organigrama (pdf)
Fecha de actualización
12/11/2025
Junta de Andalucía
Agenda 2030

Andalucía con Ucrania

  • Accesibilidad
  • Aviso legal
  • Canal de denuncias interno
  • Política de cookies
  • Protección de datos

Disitintivo ENS certificacion media RD311/2022