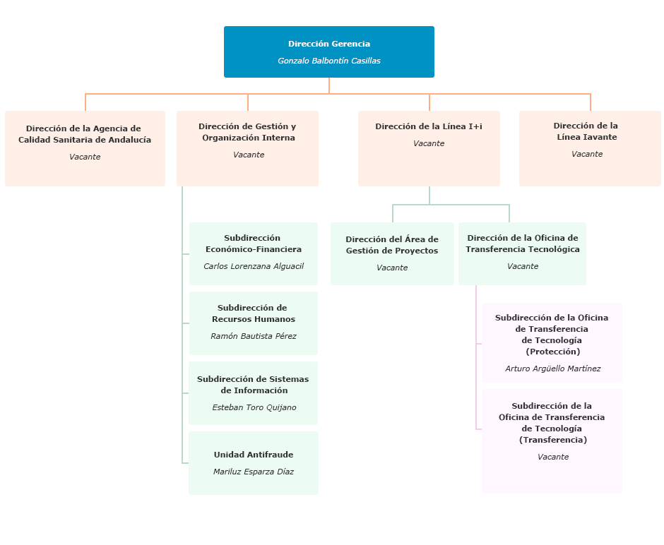
Organigrama de la Fundación Pública Andaluza Progreso y Salud, M.P.