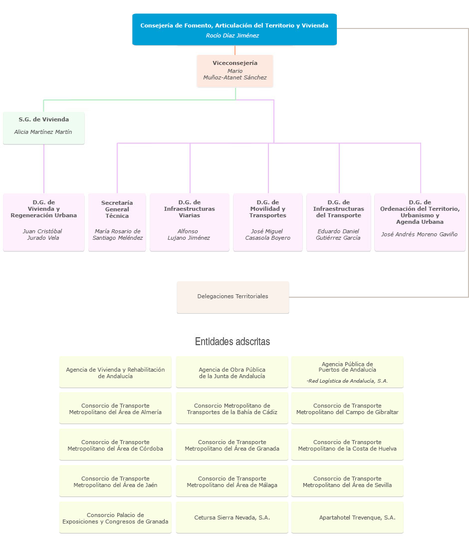
Organigrama de la Consejería de Fomento, Articulación del Territorio y Vivienda