Pasar al contenido principal
Junta de Andalucía
Inicio
Buscar
Empresa Pública para la Gestión del Turismo y del Deporte de Andalucía, S.A.
  • Temas
    Temas
    • La empresa
    • Localización y sedes
    • Plan de marketing
    • Estadísticas e investigación de mercados
    • Imagen corporativa
    • Promoción y comunicación del deporte
  • La empresa
    La empresa
    Lisardo Morán Urdiales Lisardo Morán Urdiales
    • Titular
    • Organigrama
    • Transparencia
    • Órganos
      • Junta General de Accionistas
      • Consejo de Administración
      • Dirección Gerencia
    • Entidades y organismos adscritos
      • Red de Villas Turísticas de Andalucía, S.A.
  • Servicios
    Servicios
    • Ofertas de empleo
    • Licitaciones y contratos
    • Servicios de información
      • Normativa
      • Catálogo de publicaciones
      • Datos abiertos
    Directo a
    • Perfiles de contratante
    • Regístrate en nuestra red de profesionales Andalucía Lab
  • Buscar
    Buscar

recomendador solapa responsive

  1. Inicio

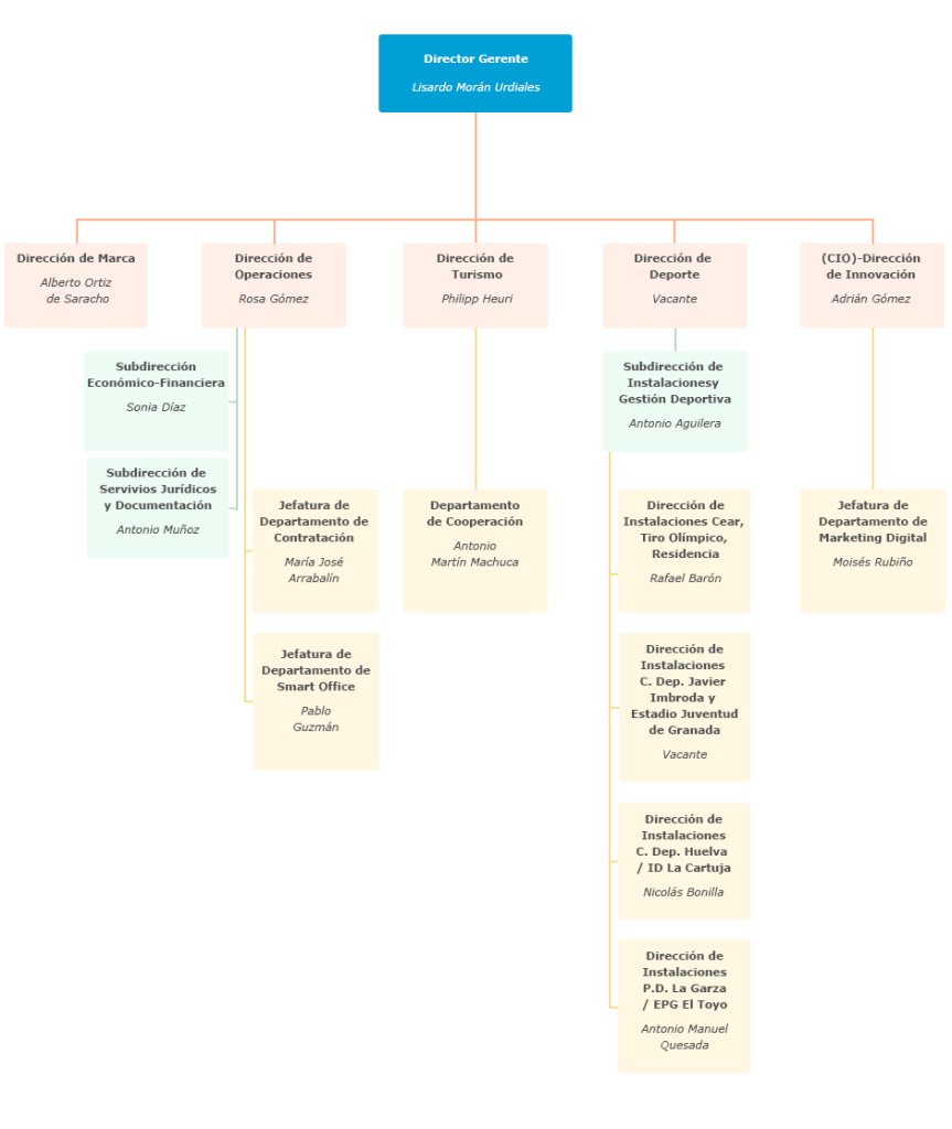
Organigrama de la Empresa Pública para la Gestión del Turismo y del Deporte de Andalucía, S.A.

Organigrama de la Empresa Pública para la Gestión del Turismo y del Deporte de Andalucía, S.A.Dirección Gerencia
Archivo
Descarga del organigrama (pdf)
Fecha de actualización
24/03/2025
Junta de Andalucía
Agenda 2030

Andalucía con Ucrania

  • Accesibilidad
  • Aviso legal
  • Canal de denuncias interno
  • Política de cookies
  • Protección de datos

Disitintivo ENS certificacion media RD311/2022