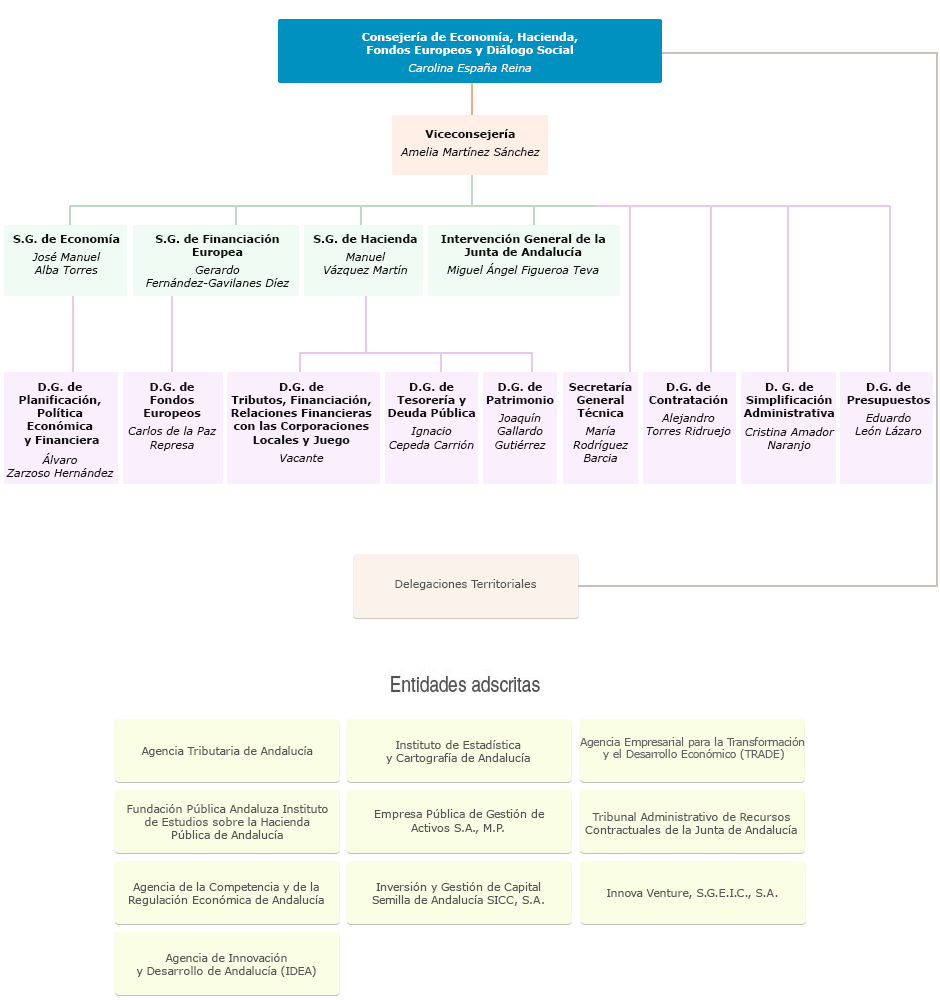
Organigrama de la Consejería de Economía, Hacienda, Fondos Europeos y Diálogo Social