Pasar al contenido principal
Junta de Andalucía
Inicio
Buscar
Fundación para el Desarrollo Sostenible de Doñana y su Entorno-Doñana 21,Fundación Pública Andaluza
  • Temas
    Temas
    • Fundación Doñana 21
    • Área socioeconómica
    • Plan de actuación
    • Publicaciones
  • La fundación
    La fundación
    José Enrique Borrallo Romero José Enrique Borrallo Romero
    • Titular
    • Organigrama
    • Transparencia
      • Información institucional y organizativa
      • Empleo público
      • Relaciones con la ciudadanía
      • Contratos, convenios y subvenciones
      • Información económica y presupuestaria
  • Servicios
    Servicios
    • Ofertas de empleo
    • Licitaciones y contratos
    Directo a
    • Descarga la aplicación Facturae
    • SiREC-portal de licitación electrónica
  • Buscar
    Buscar

recomendador solapa responsive

  1. Inicio

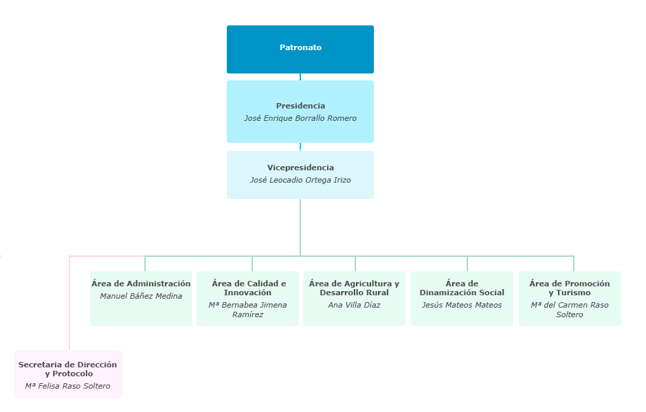
Organigrama de la Fundación para el Desarrollo Sostenible de Doñana y su Entorno - Doñana 21

Organigrama de la Fundación para el Desarrollo Sostenible de Doñana y su Entorno - Doñana 21Presidencia
Archivo
Descarga del organigrama (pdf)
Fecha de actualización
20/01/2025
Junta de Andalucía
Agenda 2030

Andalucía con Ucrania

  • Accesibilidad
  • Aviso legal
  • Canal de denuncias interno
  • Política de cookies
  • Protección de datos

Disitintivo ENS certificacion media RD311/2022