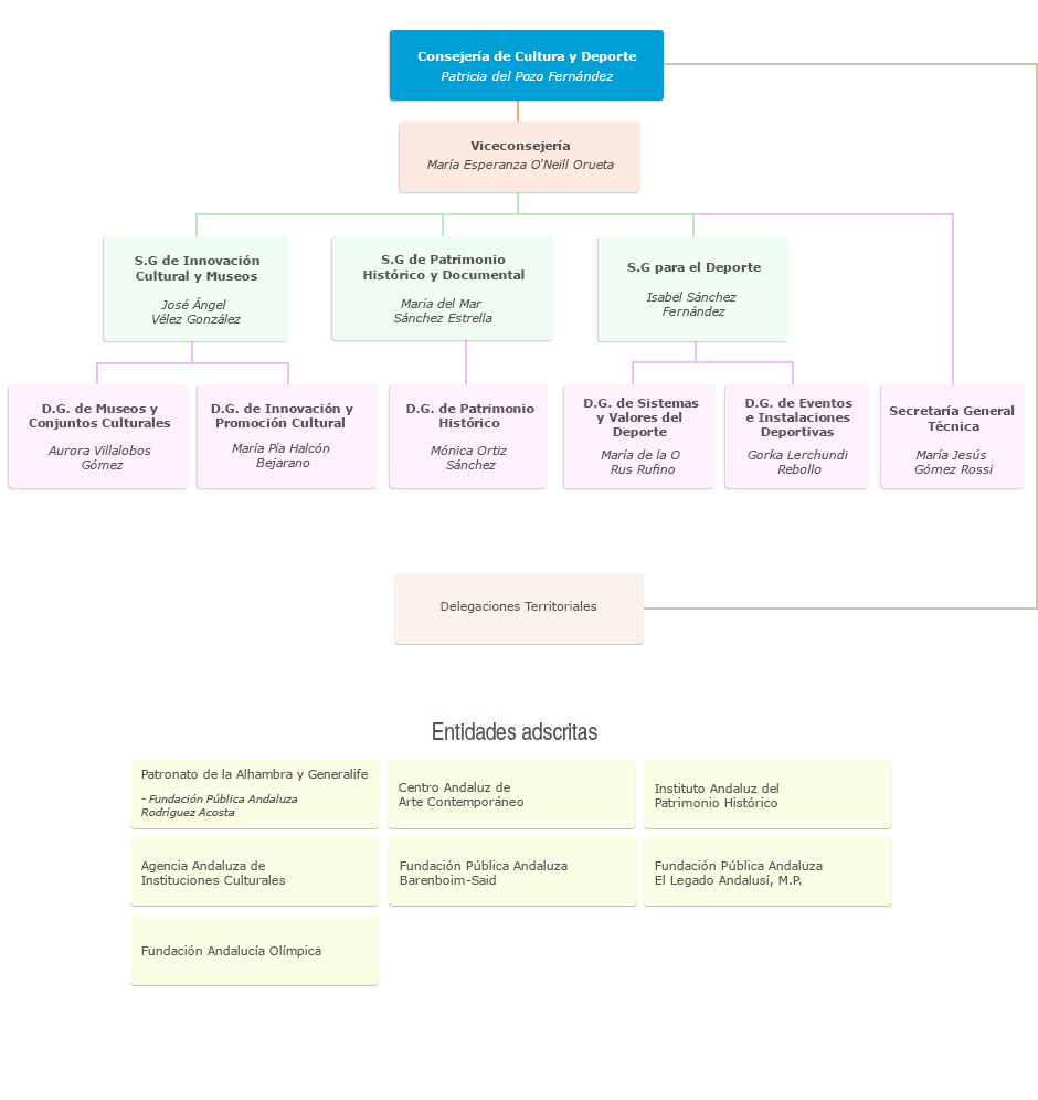
Organigrama de la Consejería de Cultura y Deporte