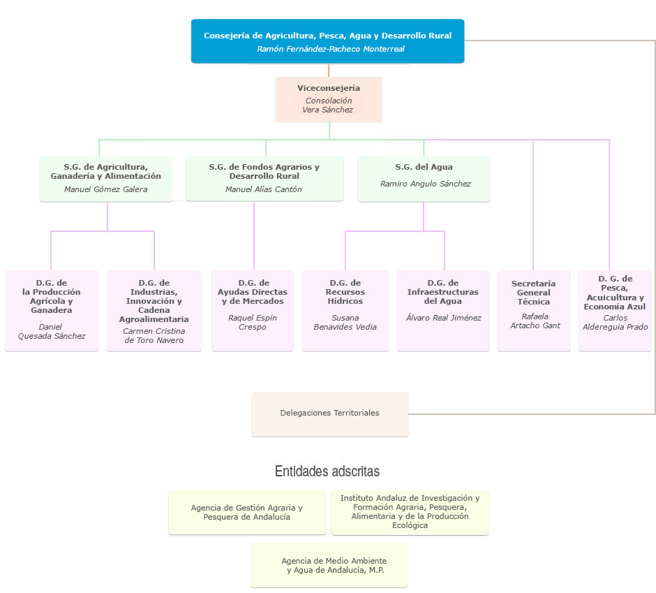
Organigrama de la Consejería de Agricultura, Pesca, Agua y Desarrollo Rural