Pasar al contenido principal
Navegación secundaria - AGAPA
Contacto
Mapa web
Síguenos en Twitter
Síguenos en Facebook
Síguenos en Youtube
Síguenos en Instagram
Junta de Andalucía
Inicio
Buscar
Menú
(Integrado) Agencia de Gestión Agraria y Pesquera de Andalucía
Seguridad alimentaria
Seguridad alimentaria
¿Para qué sirve el control e inspección que realiza AGAPA?
Inspección y control agroalimentario
Inspección y control pesquero y acuícola
Red de Laboratorios de Control Oficial de la Junta de Andalucía
Alimentación
Directo a
Red de laboratorios
Seguridad alimentaria
Divulgación de la Dieta Mediterránea
Apoyo al sector primario
Apoyo al sector primario
Conoce las Oficinas Comarcales Agrarias
Oficina Virtual Agraria
Dinamización de las zonas rurales
Directo a
Oficina Virtual Agraria
Cita Previa en tu OCA
Inventario de regadíos
Agricultura y ganadería
Agricultura y ganadería
Apoyo a la gestión agraria
Caracterización agraria
Impulso a la innovación, competitividad y sostenibilidad
Directo a
Alegaciones al SIGPAC
Informes comarcales
Pesca y acuicultura
Pesca y acuicultura
Apoyo al sector
Caracterización pesquera y acuícola
Sostenibilidad de los recursos marinos
Directo a
Moluscos bivalvos
Estadísticas pesqueras
Estaciones oceanográficas
La agencia
La agencia
José Carlos Álvarez Martín
Titular
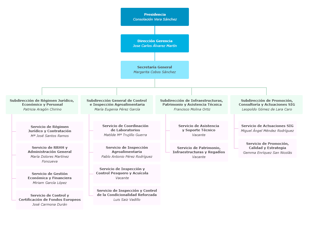
Organigrama
Transparencia
Órganos
Presidencia
Dirección Gerencia
Secretaría General
Comisión de Control de la Agencia de Gestión Agraria y Pesquera de Andalucía
Consejo Rector de la Agencia de Gestión Agraria y Pesquera de Andalucía
Servicios
Servicios
Catálogo de procedimientos y servicios
Canales de presentación
Oficinas de asistencia en materia de registros
Presentación electrónica general
Ofertas de empleo
Licitaciones y contratos
Actualidad
Últimas noticias
Histórico de noticias
Servicios de información
Normativa
Catálogo de publicaciones
Participación
Mapa de sedes
Vídeos
Directo a
Presentación de licitaciones electrónicas
Mapa de sedes
Buscar
Buscar
Buscar
recomendador solapa responsive
Buscar
Inicio
Organigrama de la Agencia de Gestión Agraria y Pesquera de Andalucía
Archivo
Descarga del organigrama (pdf)
Fecha de actualización
03/11/2025