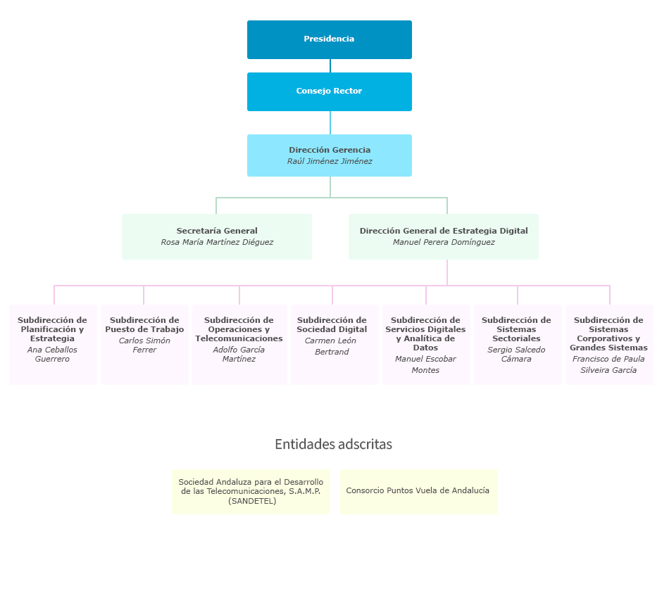
Raúl Jiménez Jiménez
Raúl Jiménez Jiménez
La agencia
Raúl Jiménez Jiménez
